Amazing stuff!
"... researchers have uncovered a sixth sense: the neurobiotic sense. It allows the brain to respond instantly to microbial messages.
Central to this discovery are neuropod cells, which act like gut detectives. They spot specific proteins produced by microbes and, boom, fire off signals directly to your brain. ...
Your brain gets real-time updates that can help control your appetite and influence your choices. ..."
"In a breakthrough that redefines our understanding of gut-brain communication, researchers have uncovered a “neurobiotic sense,” a newly identified system that lets the brain respond in real time to signals from microbes living in our gut.
The new research, ... centers on neuropods, tiny sensor cells in the lining of the colon.
These cells detect a common microbial protein and send rapid messages to the brain that can help curb appetite and guide decision-making. ..."
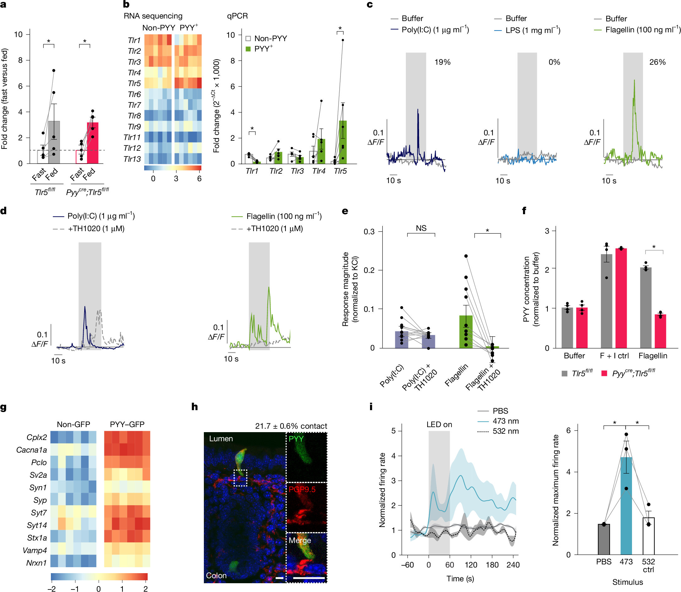
From the abstract:
"To coexist with its resident microorganisms, the host must have a sense to adjust its behaviour in response to them. In the intestine, a sense for nutrients transduced to the brain through neuroepithelial circuits guides appetitive choices. However, a sense that allows the host to respond in real time to stimuli arising from resident gut microorganisms remains to be uncovered.
Here we show that in the mouse colon, the ubiquitous microbial pattern flagellin—a unifying feature across phyla—stimulates Toll-like receptor 5 (TLR5) in peptide YY (PYY)-labelled colonic neuropod cells. This stimulation leads to PYY release onto NPY2R vagal nodose neurons to regulate feeding.
Mice lacking TLR5 in these cells eat more and gain more weight than controls.
We found that flagellin does not act on the nerve directly. Instead, flagellin stimulates neuropod cells from the colonic lumen to reduce feeding through a gut–brain sensory neural circuit. Moreover, flagellin reduces feeding independent of immune responses, metabolic changes or the presence of gut microbiota. This sense enables the host to adjust its behaviour in response to a molecular pattern from its resident microorganisms. We call this sense at the interface of the biota and the brain the neurobiotic sense."
Newly Discovered ‘Sixth Sense’ Links Gut Microbes to the Brain in Real Time (original news release) "Inside a Duke University School of Medicine discovery of a direct line between the microbiome and the brain that may shape behavior and appetite"
A gut sense for a microbial pattern regulates feeding (open access)
Fig. 2: PYY-labelled cells sense microbial flagellin through TLR5.

No comments:
Post a Comment