Amazing stuff! We are not alone!
"Scientists using NASA’s Cassini spacecraft data discovered new organic compounds in geysers on Saturn’s moon Enceladus, strengthening evidence a hidden ocean world could harbor conditions suitable for life."
From the abstract:
"Saturn’s moon Enceladus ejects a plume of ice grains and gases originating from a subsurface ocean via fractures near its south pole. The chemical characterization of organic material in such ice grains was previously conducted via the analysis of mass spectra obtained in Saturn’s E ring by Cassini’s Cosmic Dust Analyzer at impact speeds below 12 km s−1.
Here we present a comprehensive chemical analysis of organic-bearing ice grains sampled directly from the plume during a Cassini fly-by of Enceladus (E5) at an encounter speed of nearly 18 km s−1.
We again detect aryl and oxygen moieties in these fresh ice grains, as previously identified in older E-ring grains.
Furthermore, the unprecedented high encounter speed revealed previously unobserved molecular fragments in Cosmic Dust Analyzer spectra, allowing the identification of aliphatic, (hetero)cyclic ester/alkenes, ethers/ethyl and, tentatively, N- and O-bearing compounds. These freshly ejected species are derived from the Enceladus subsurface, hinting at a hydrothermal origin and involvement in geochemical pathways towards the synthesis and evolution of organics."
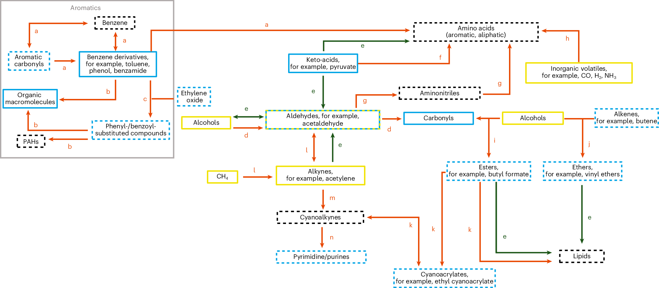
Fig. 6: Potential chemical pathways between organic compounds on Enceladus.

No comments:
Post a Comment