Sunday, September 07, 2025

Depression linked to presence of immune cells in the brain’s protective layer

Good news! As someone who has been natural high all my life, I can not imagine what it must feel like to suffer from depression.

"The discovery – found in a study in mice – sheds light on the role that inflammation can play in mood disorders and could help in the search for new treatments, in particular for those individuals for whom current treatments are ineffective. ...

Previous studies have highlighted how high levels of an immune cell known as a neutrophil, a type of white blood cell, are linked to the severity of depression. But how neutrophils contribute to symptoms of depression is currently unclear.

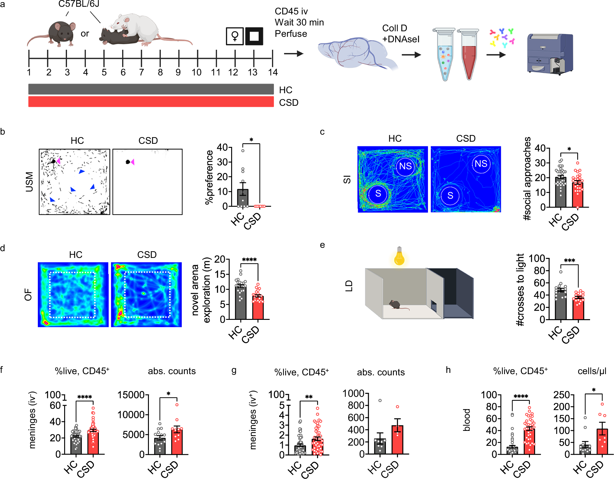
In research published today ... a team ... tested a hypothesis that chronic stress can lead to the release of neutrophils from bone marrow in the skull. These cells then collect in the meninges – membranes that cover and protect your brain and spinal cord – and contribute to symptoms of depression. ...

the team used mice exposed to chronic social stress. In this experiment, an ‘intruder’ mouse is introduced into the home cage of an aggressive resident mouse. The two have brief daily physical interactions and can otherwise see, smell, and hear each other.

The researchers found that prolonged exposure to this stressful environment led to a noticeable increase in levels of neutrophils in the meninges, and that this was linked to signs of depressive behaviour in the mice.
Even after the stress ended, the neutrophils lasted longer in the meninges than they did in the blood. Analysis confirmed the researchers’ hypothesis that the meningeal neutrophils – which appeared subtly different from those found in the blood – originated in the skull.

Further analysis suggested that long-term stress triggered a type of immune system ‘alarm warning’ known as type I interferon signalling in the neutrophils.
Blocking this pathway – in effect, switching off the alarm – reduced the number of neutrophils in the meninges and improved behaviour in the depressed mice. This pathway has previously been linked to depression – type 1 interferons are used to treat patients with hepatitis C, for example, but a known side effect of the medication is that it can cause severe depression during treatment. ..."

From the abstract:
"Inflammation is increasingly recognized as a risk factor for psychiatric disorders. Animal models of stress and stress-related disorders are associated with blood neutrophilia. The mechanistic relevance of this to symptoms or behavior is unclear.
We characterized the immune response to chronic social defeat (CSD) stress at brain border regions in male mice.
Here we show that chronic, but not acute, stress causes neutrophil accumulation in the meninges—i.e., “meningeal neutrophilia”— but not the brain.
CSD promotes neutrophil trafficking to meninges via vascular channels originating from skull bone marrow (BM). Transcriptional analysis suggests CSD increases type I interferon (IFN-I) signaling in meningeal neutrophils. Blocking this pathway via the IFN-I receptor (IFNAR) protects against the negative behavioral effects of CSD stress. Our identification of IFN-I signaling as a putative mediator of meningeal neutrophil recruitment may facilitate development of new therapies for stress-related disorders."

Depression linked to presence of immune cells in the brain’s protective layer | University of Cambridge "Immune cells released from bone marrow in the skull in response to chronic stress and adversity could play a key role in symptoms of depression and anxiety, say researchers."



Fig. 1: Meningeal neutrophils are elevated following chronic social defeat (CSD) stress, which causes depressive-like behavioral changes.


No comments:

Post a Comment